![]()
<在线配资>金融市场中 认识操作工具与杠杆 提升投资风控能力在线配资>
在金融市场中,对金融操作工具的认识以及杠杆的理解,是投资者提升投资能力和风险把控能力的重要环节。
金融操作工具种类繁多,不同类型的工具具有不同的特点和用途。常见的金融操作工具包括股票、债券、基金、期货、期权等。股票是股份公司发行的所有权凭证,是股份公司为筹集资金而发行给各个股东作为持股凭证并借以取得股息和红利的一种有价证券。投资者通过购买股票成为公司的股东,分享公司的经营成果,但同时也承担公司经营不善带来的风险。债券则是政府、金融机构、工商企业等直接向社会借债筹措资金时,向投资者发行,同时承诺按一定利率支付利息并按约定条件偿还本金的债权债务凭证。债券具有收益稳定、风险相对较低的特点。
基金是一种利益共享、风险共担的集合证券投资方式,通过发行基金份额,集中投资者的资金,由基金托管人托管,基金管理人管理和运用资金,从事股票、债券等金融工具投资。期货是一种跨越时间的交易方式金融杠杆是什么意思,买卖双方通过签订合约,同意按指定的时间、价格与其他交易条件,交收指定数量的现货。期权是一种选择权,是指一种能在未来某特定时间以特定价格买入或卖出一定数量的某种特定商品的权利。
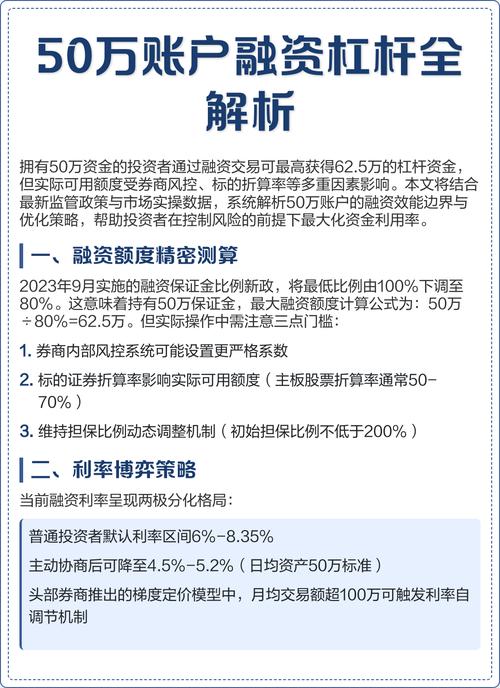
杠杆在金融领域是一个重要的概念,它包含多种形式。常见的杠杆形式有财务杠杆、经营杠杆和金融杠杆。财务杠杆是指企业利用债务筹资这个杠杆而给权益资本带来的额外收益或损失。当企业的投资收益率高于债务利率时,财务杠杆能为股东带来额外的收益;反之,则会给股东带来损失。经营杠杆反映了企业经营活动中固定成本对利润的影响程度。固定成本占总成本的比重越大,经营杠杆系数就越大,企业的经营风险也就越高。金融杠杆则是指投资者通过借入资金来增加投资的规模,从而放大投资收益或损失。例如,在期货交易中,投资者只需缴纳一定比例的保证金,就可以控制较大价值的合约。如果市场走势与投资者的预期一致,投资者可以获得较高的收益;但如果市场走势相反,投资者也会面临较大的损失。
下面通过一个简单的表格来对比不同金融操作工具和杠杆形式的特点:
类别具体形式特点
金融操作工具
股票
![]()
高风险、高收益,投资者成为公司股东金融市场中 认识操作工具与杠杆 提升投资风控能力,分享经营成果
债券
收益稳定,风险相对较低
基金
集合投资,利益共享、风险共担
期货
跨越时间交易,以小博大,风险较高
期权
赋予选择权,风险和收益具有不对称性
杠杆形式
财务杠杆
![]()
利用债务筹资影响权益资本收益
经营杠杆
固定成本影响利润,经营风险与固定成本比重相关
金融杠杆
借入资金放大投资规模,放大收益和损失
投资者在参与金融市场时,需要充分认识各种金融操作工具的特点和风险,合理运用杠杆,以实现投资目标并有效控制风险。
文章为作者独立观点,不代表在线配资观点