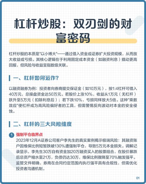
![]()
<在线配资>两融投资双刃剑:杠杆如何成就财富与风险?十年股民亲述经验在线配资>
中新经纬
“我凭两融挣过钱,也因两融伤过心。”来自湖北武汉的李连海(化名)是一名有十年融资融券经验的股民,他向中新经纬表示,如果选对标的,杠杆就是帮助赚钱的翅膀;一旦选错标的,融资就是雪上加霜。
所谓“两融”,即融资交易和融券交易。其中,融资交易是投资者以资金或证券作为质押,向券商借入资金用于证券买卖,并在约定的期限内偿还借款本金和利息;融券交易则是投资者以资金或证券作为质押,向券商借入证券卖出,在约定的期限内,买入相同数量和品种的证券归还券商并支付相应的融券费用。
今年8月以来,两融余额连续突破2万亿元、2.1万亿元、2.2万亿元关口。中证数据有限责任公司官网最新数据显示,截至9月8日,两融余额为2.31万亿元,再创历史新高。当两融市场持续升温,投资者收益咋样?
![]()
“曾日赚百万,也曾伤及本金”
![]()
李连海第一次参与两融投资是在2015年。“当时我听朋友介绍,通过两融业务可以借钱买股票,能增大收益。”李连海称,由于初始资金有限,他仅投入了少量本金体验。“当时以尝试为主,我对融资交易的理解并不深。”
真正让李连海尝到甜头的是在2018年。他以70万元本金作为担保,融资30万元,全仓买入某只农业股,这笔总计100万元的投资,最终为他带来了近90万元的回报。
然而杠杆的双面性很快显现。此后,他动用约600万元本金,并融资200万元,以总计800万元的资金重仓买入某航空板块个股,却遭遇“滑铁卢”。李连海称,这笔交易最终让他亏损近300万元,他此前通过融资交易获得的收益全部回吐,还伤及了部分本金。
这次失败的两融交易让李连海印象深刻。“从那之后,我开始追求稳稳的幸福。”李连海表示,如今他的仓位严格控制在30%-40%,信用账户的维持担保比例始终维持在高于平仓线的安全区域。
目前,李连海的持仓本金约为290万元,主要配置了“自由现金流ETF”等风格稳健的产品。“手握200多万本金,能实现10%的年化回报,我就很知足了。”据其透露,他今年的投资收益率达到了15%,盈利约40万元。
![]()
来源:受访者提供
来自广东的牛旭(化名)向中新经纬表示,他于今年8月首次开通了两融账户。“实际操作下来,感觉两融比想象中更容易触发爆仓。”牛旭称,若将所持股票全部划为担保品,他的可融资金额约90万元,但出于风险控制,他目前实际融资额为20万元。
![]()
“我只是用低成本的融资去买高分红股票,赚一点息差。”牛旭介绍,他采取的是“满仓微融”策略:普通账户中只有三只个股,包括银行股、矿产股和保险股各一只,本金约168万元,当前浮盈约27万元;两融账户则持有一只银行股,本金与融资共计约154万元,截至目前浮亏约4.5万元。
8月期间,牛旭分五次加仓了某只银行股。“我最初的计划是‘借钱—买股—分红—还钱’,虽然这样的策略可能在市场大热时错失快速上涨机会,但最重要的还是守住风险底线,实现稳定收益。”牛旭表示。
A股两融余额创历史新高
今年以来,参与融资融券交易的投资者数量持续增长。据中证数据有限责任公司官网,2025年8月28日,参与两融交易的投资者数量为59.54万名两融投资双刃剑:杠杆如何成就财富与风险?十年股民亲述经验,创年内新高;有融资融券负债的投资者数量为175.66万名。
与此同时,两融余额规模也突破十年前的高点。2025年8月5日炒股怎么加杠杆购买,A股市场两融余额达20003亿元,时隔10年重返2万亿元以上;2025年8月18日-8月27日期间,两融余额连续突破2.1万亿、2.2万亿关口;9月1日,两融余额约22970亿元,超过2015年6月18日22730亿元,经历短暂调整后,截至9月8日,A股两融余额为23135亿元,再创历史新高。
![]()
文章为作者独立观点,不代表在线配资观点