![]()
深度解析杠杆炒股的含义及操作,放大收益与亏损需谨慎
本篇文章给大家谈谈杠杆炒股是什么意思,以及加杠杆炒股怎么操作对应的知识点,希望对各位有所帮助炒股杠杆是什么意思,不要忘了收藏本站喔。
炒股加杠杆是什么意思
1、炒股加杠杆是指投资者通过杠杆交易,以增加其投资规模和影响力的一种手段。详细解释如下: 杠杆交易的基本含义:杠杆交易在炒股中,意味着投资者使用借入资金来扩大其投资规模,超出其原有的资金能力。通过这种方式,投资者可以放大自己的收益,但同时也增加了风险。
2、简单来说,杠杆炒股就是放大你的炒股资金,例如:你手里只有20万本金,你可以加四倍杠杆就有了80万的账户了。当然,这加的杠杆是需要付出额外的“借款”成本的。杠杆炒股,一方面是放大盈利,另一方面也会放大亏损。在股价上涨时,杠杆炒股还是可以的。但股价一旦下跌,问题就来了。
3、杠杆炒股就是放大你的炒股资金,比如10万本金,一倍杠杆就是20万去投资。
4、炒股加杠杆是指投资者通过杠杆工具在炒股市场中获取额外收益的一种操作方式。具体来说,选择炒股后,借助杠杆工具,可以借用一部分资金来投入股市,以获取更大的收益机会。通常,杠杆倍数为1~10倍,具体倍数由不同的平台和投资者自身的风险承受能力决定。
![]()
什么是杠杆炒股?
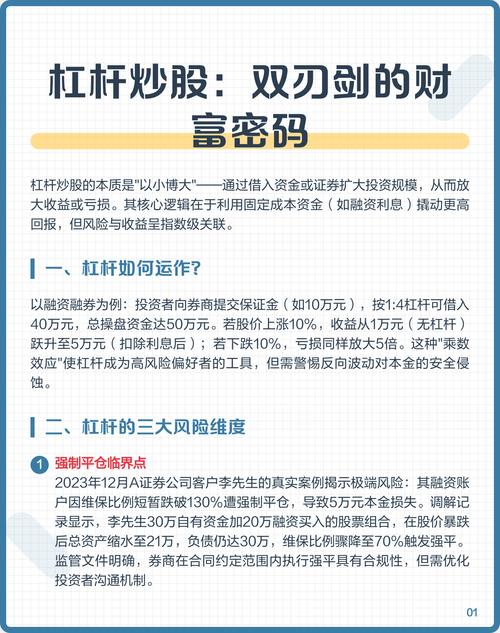
1、杠杆炒股是指在投资者自有资金的基础上借入资金购买股票。比如投资者自有资金是10万,借10万买股票是杠杆的两倍。杠杆通常是通过向证券公司融资、向他人借款和贷款来实现的。杠杆通常需要支付一定的资本使用费,即利息。
2、杠杆炒股是指利用杠杆原理进行股票投资,即通过借入额外资金来增加投资本金,以追求更高的收益。杠杆炒股的具体含义和运作方式如下: 杠杆原理在股市中的应用:杠杆是一种金融衍生工具,允许投资者借入资金来扩大其投资规模。在股票市场中,投资者可以通过杠杆交易来买入更多的股票。
3、杠杆炒股是指投资者通过借入资金来扩大其股票投资规模的一种炒股方式。杠杆炒股的具体含义如下: 杠杆原理应用:在股市中,杠杆是指投资者利用借入的资金来增加自己的投资金额。通过这种方式,投资者可以用较少的自有资金控制更大的投资总额,从而放大投资回报。
4、杠杆炒股是指运用少数保证金翘起N倍本金进行炒股。简单来说,杠杆炒股就是放大你的炒股资金,例如:你手里只有20万本金,你可以加四倍杠杆就有了80万的账户了。当然,这加的杠杆是需要付出额外的“借款”成本的。
5、杠杆炒股也就是业内俗称的配资炒股,一般杠杆比例控制在1:2到1:3。 举个简单额例子,比如说本身双方就各自有资金,分别是十万元,双方在谈妥了以后,借了二十万。 这个时候的投资资金相当于是三十万了。股市杠杆指的是运用少数保证金翘起N倍本金进行炒股的工具。
6、杠杆炒股,本质上是通过借入资金来放大投资的效应,这种现象在财务管理中也被称为杠杆效应。它涉及两个关键概念:一是杠杆,即投资者借入的额外资金与原有投资的组合;二是杠杆率,即资产与银行资本的比率,反映投资成本的相对大小。
杠杆炒股是什么意思?为什么说有风险?
杠杆股票是指利用保证金信用交易而购买的股票。是股票就会有风险。杠杆股票可分为三种类型:是采用现金保证金交易购买的股票。是采用权益保证金方式购入的股票。是采用法定保证金方式购入的股票。
你好,简单来说,杠杆炒股就是放大你的炒股资金,例如:你手里只有20万本金,你可以加四倍杠杆就有了80万的账户了。当然,这加的杠杆是需要付出额外的“借款”成本的。杠杆炒股,一方面是放大盈利,另一方面也会放大亏损。在股价上涨时,杠杆炒股还是可以的。但股价一旦下跌,问题就来了。
“股票杠杆”是指以借款方式取得资金来购买股票。在投资中,所谓的杠杆作用,就是指在资本结构中,利用一部分固定利率的资金,如公司债,优先股等,来提高普通股的投资报酬率。购买者本人投资额较少,但由此可能获得高额利润或者较大的亏损,其杠杆作用较大。术语这样多,很多人可能看的云里雾里的。
杠杆炒股是什么意思?
1、杠杆炒股是指在投资者自有资金的基础上借入资金购买股票。比如投资者自有资金是10万,借10万买股票是杠杆的两倍。杠杆通常是通过向证券公司融资、向他人借款和贷款来实现的。杠杆通常需要支付一定的资本使用费,即利息。
2、杠杆炒股是指运用少数保证金翘起N倍本金进行炒股。简单来说,杠杆炒股就是放大你的炒股资金,例如:你手里只有20万本金,你可以加四倍杠杆就有了80万的账户了。当然,这加的杠杆是需要付出额外的“借款”成本的。
3、杠杆炒股也就是业内俗称的配资炒股,一般杠杆比例控制在1:2到1:3。 举个简单额例子,比如说本身双方就各自有资金,分别是十万元,双方在谈妥了以后,借了二十万。 这个时候的投资资金相当于是三十万了。股市杠杆指的是运用少数保证金翘起N倍本金进行炒股的工具。
4、股票杠杆是以借款方式取得资金来购买的股票,特别是指利用保证金信用交易而购买的股票。在投资中,所谓的杠杆作用,就是指在资本结构中,利用一部分固定利率的资金,如公司债,优先股等,来提高普通股的投资报酬率。
杠杆炒股是什么意思
杠杆炒股是指在投资者自有资金的基础上借入资金购买股票。比如投资者自有资金是10万,借10万买股票是杠杆的两倍。杠杆通常是通过向证券公司融资、向他人借款和贷款来实现的。杠杆通常需要支付一定的资本使用费,即利息。
杠杆炒股是指利用杠杆原理进行股票投资深度解析杠杆炒股的含义及操作,放大收益与亏损需谨慎,即通过借入额外资金来增加投资本金,以追求更高的收益。杠杆炒股的具体含义和运作方式如下: 杠杆原理在股市中的应用:杠杆是一种金融衍生工具,允许投资者借入资金来扩大其投资规模。在股票市场中,投资者可以通过杠杆交易来买入更多的股票。
杠杆炒股也就是业内俗称的配资炒股,一般杠杆比例控制在1:2到1:3。 举个简单额例子,比如说本身双方就各自有资金,分别是十万元,双方在谈妥了以后,借了二十万。 这个时候的投资资金相当于是三十万了。股市杠杆指的是运用少数保证金翘起N倍本金进行炒股的工具。
杠杆炒股是指运用少数保证金翘起N倍本金进行炒股。简单来说,杠杆炒股就是放大你的炒股资金,例如:你手里只有20万本金,你可以加四倍杠杆就有了80万的账户了。当然,这加的杠杆是需要付出额外的“借款”成本的。
杠杆炒股是一种利用借款或其他金融手段来增加投资资本,从而放大投资回报或亏损的投资策略。具体来说,杠杆炒股就是通过借入资金来购买更多的股票,以期通过股票的涨跌获得更大的收益。这种策略能够允许投资者使用超出自己实际现金基础的资金来进行交易,进而放大他们的投资影响力。
杠杆炒股,本质上是通过借入资金来放大投资的效应,这种现象在财务管理中也被称为杠杆效应。它涉及两个关键概念:一是杠杆,即投资者借入的额外资金与原有投资的组合;二是杠杆率,即资产与银行资本的比率,反映投资成本的相对大小。
炒股杠杆什么意思
炒股杠杆是指投资者通过杠杆交易,以较小的本金进行较大规模的股票投资。以下是详细解释: 杠杆交易的基本含义:杠杆交易在炒股中,指的是投资者利用借入的资金来扩大自己的投资规模。简单来说,投资者使用自己的一部分资金,再加上借入的额外资金,共同进行股票投资。
杠杆炒股是指利用杠杆原理进行股票投资,即通过借入额外资金来增加投资本金,以追求更高的收益。杠杆炒股的具体含义和运作方式如下: 杠杆原理在股市中的应用:杠杆是一种金融衍生工具,允许投资者借入资金来扩大其投资规模。在股票市场中,投资者可以通过杠杆交易来买入更多的股票。
杠杆炒股是指在投资者自有资金的基础上借入资金购买股票。比如投资者自有资金是10万,借10万买股票是杠杆的两倍。杠杆通常是通过向证券公司融资、向他人借款和贷款来实现的。杠杆通常需要支付一定的资本使用费,即利息。
杠杆炒股就是放大你的炒股资金,比如10万本金,一倍杠杆就是20万去投资。
文章为作者独立观点,不代表在线配资观点