![]()
<在线配资>实现10倍杠杆炒股的方式及运用杠杆时的风险策略全解析在线配资>
![]()
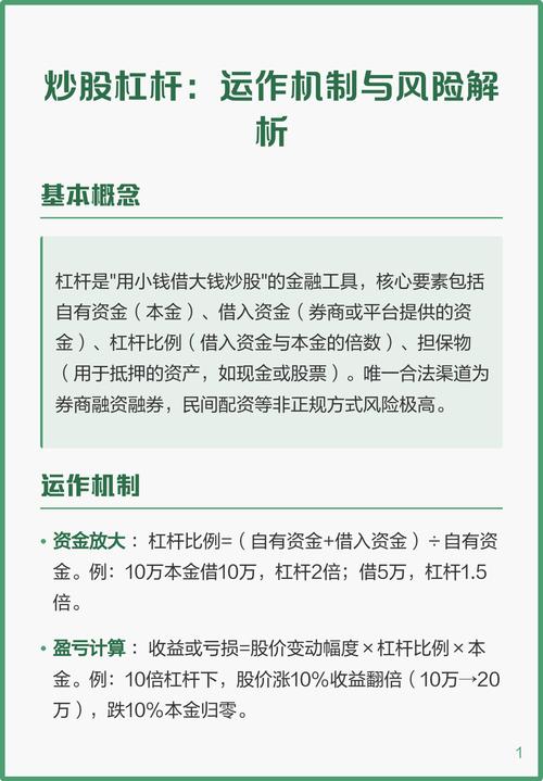
在股票市场中,加杠杆炒股是一种较为激进但可能带来高收益的投资策略。特别是当投资者寻求通过10倍杠杆来放大其投资效果时,这种策略的风险与机遇并存。下面,我和大家详细阐述如何通过不同方式实现10倍杠杆炒股,并着重强调在运用杠杆过程中需要注意的风险和策略。
一、实现10倍杠杆炒股的方式:
1. 现金保证金交易:
现金保证金交易是投资者通过缴纳一定比例的保证金来购买股票的方式。若保证金比例为10%,则意味着投资者可以用1万元保证金控制10万元的股票交易,从而实现10倍杠杆。这种方式的优点在于操作相对简单,但要求投资者具备充足的自有资金,并且能够承受较高的风险。投资者需密切关注市场动态,因为任何股票价格的波动都可能迅速放大盈亏。
2. 权益保证金交易:
权益保证金交易允许投资者利用持有的股票作为担保,向券商借入资金进行交易。例如,如果投资者手中持有的股票价值10万元,并愿意将其作为担保,券商可能会提供额外的90万元资金,使投资者能够进行总额为100万元的股票交易。然而,一旦股票价格下跌,券商可能会要求追加保证金或强制平仓,以避免损失扩大。
3. 法定保证金交易:
![]()
通过与银行等金融机构合作,投资者可以利用特定的金融产品(如金融衍生品)获得更高杠杆比例的股票投资机会。这种方式通常涉及复杂的金融工具和策略,如期权、期货等。投资者需要具备专业的金融知识和市场分析能力,以合理配置这些衍生品来实现10倍杠杆的投资效果。
4. 配资:
配资是目前较为常见的提高股票交易杠杆的方法之一。投资者可以找到一家适合自己的配资公司并签订协议,配资公司会根据投资者已有的资金按照协议约定的比例向投资者提供资金。例如,若投资者有1万元自有资金,配资公司可能会按照10倍的杠杆比例提供10万元的资金进行股票交易。但配资公司通常会收取一定的利息或费用,并设置如最大持仓比例、止损线等限制条件。
5. 融资融券:
融资融券是股票市场中的一种合法加杠杆方式。投资者可以通过向券商或银行等金融机构融资买入股票(或融券卖出股票),从而放大交易规模和收益。然而,融资融券需要投资者具备较高的资金门槛和交易经验,如近20个交易日日均资金在50万以上,且有半年以上的交易经验。此外,投资者还需承担相应的利息和费用,并面临市场风险、信用风险等。
二、加杠杆炒股的风险与策略:
1.风险:
- 资金成本风险:使用杠杆意味着需要支付额外的利息或费用,增加了投资成本。若投资收益无法覆盖这些成本,将导致亏损。
- 强制平仓风险:当股票价格下跌到一定程度,触及券商或配资公司设定的平仓线时,可能会触发强制平仓,投资者将失去对股票的控制权,并在不利价位被迫卖出,造成巨大损失。
![]()
- 市场波动风险:杠杆会放大市场波动对投资的影响。即使是较小的市场波动,在杠杆的作用下,也可能导致投资组合价值的大幅变动。
2.策略
- 深入了解股市:在加杠杆之前,投资者需要对市场进行深入的研究和分析,包括了解市场趋势、政策变化、行业前景等因素,以便制定合理的投资策略和止损计划。
- 选择优质股票:通过基本面分析、技术分析等方法,筛选出具有潜力的优质股票。关注公司的财务状况、业绩预期等因素,以确保投资的安全性。
- 控制风险:设定止损点,及时止损,避免损失过大。合理分配资金,避免过度借贷带来的风险。同时,投资者应将资金分散投资于多个股票或行业中,以降低单一股票或行业带来的风险。
- 制定投资策略:根据自身的风险承受能力、投资目标等因素,制定适合自己的投资策略。在投资过程中实现10倍杠杆炒股的方式及运用杠杆时的风险策略全解析,要遵循策略炒股怎么加10倍杠杆,避免盲目跟风或冲动交易。
- 保持冷静:在股市中,保持冷静的头脑至关重要。投资者要学会理性分析市场,避免被市场情绪左右,做出明智的决策。
- 关注政策动向:政策对股市的影响不容忽视。投资者要密切关注政策动向,及时调整投资策略,以适应市场变化。
综上所述,加杠杆炒股是一种高风险高收益的投资策略。通过现金保证金交易、权益保证金交易、法定保证金交易、配资和融资融券等方式,投资者可以实现10倍杠杆的投资效果。然而,在运用杠杆过程中,投资者必须充分了解市场动态、选择优质股票、制定投资策略、控制风险并保持冷静。同时,他们还需要密切关注政策动向和市场波动情况,以便及时调整交易策略。只有这样,才能在加杠杆炒股的过程中实现稳健的收益并避免不必要的损失。以上就是我和大家分享的内容,希望对您有帮助!欢迎大家在评论区发表自己宝贵观点看法!
文章为作者独立观点,不代表在线配资观点