在线配资是一家专注于股票、期货等金融市场的专业配资服务平台,致力于为投资者提供安全、便捷、灵活的杠杆资金支持。公司依托先进的风控体系与高效的交易系统,为客户提供多样化的配资方案,满足不同投资需求。 我们坚持合规运营,严格审核合作券商与资金渠道,确保交易透明、资金安全。平台操作简单高效,支持快速开户、实时到账,并提供专业客服与市场分析服务,帮助投资者把握市场机遇,实现稳健盈利。 在线配资——让您的投资更具潜力!
在牛市中,会有很多人去加杠杆炒股,通常股民所知道的加杠杆的方法是融资融券和配资,但其实这只是股票加杠杆的其中两种方法,还有另外两种
昨日,由于标的权重股的下跌,个别期权合约盘中一度涨幅高达131倍,收盘涨幅45.5倍。收盘后,朋友圈里不少不明就里的投资者拍大腿高呼“又错过了财富自由的机会!”然而
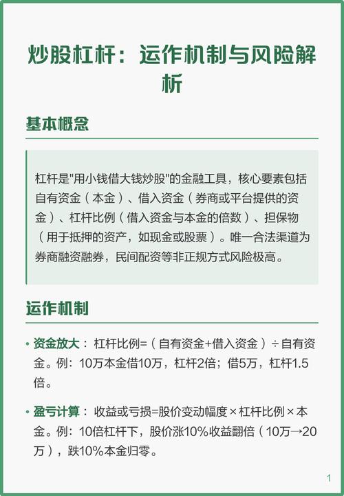
普通人如何加杠杆买股票?普通人可以拿融资融券业务来增加杠杆,也可以通过配资来增加杠杆。无论你用哪种...
A股大好行情之下,配资平台卷款跑路却愈演愈烈。一家名为“长红配资”的平台遭多人举报,据统计受骗人数已超过37人,涉案总金额已超过1000万元。
“我是某某证券的,公司为了庆祝28周年的活动,每天早盘都会推荐一只牛股给你,这个手机号码是你的微信号吗?”“你好,我是某某证券的,我们这边可以给你免费推荐股票,但是需要加你的微信。
佣金确认与协商:佣金是交易成本的重要组成部分,需特别注意:默认佣金:自行开户通常默认为万2.5-
首先是智能决策与资讯获取,平台通常整合了7×24小时全球财经资讯、券商研究所深度报告以及基于大数据的智能选股工具(如形态选股、题材选股等),帮助投资者快速定位投资机会。同时
股票配资炒股在当今社会中现已变得是非常常见的一项出资项目,尤其是股市中不少的股民都十分喜爱股票配资炒股。尽管股票配资炒股能够为出资者们带来十分可观的收益
佣金确认与协商:佣金是交易成本的重要组成部分,需特别注意:默认佣金:自行开户通常默认为万2.5-
现实生活中,很大比例的人终其一生都在追逐着钱,为钱生为钱劳为钱死,一贯围着钱团团转,就像猫追老鼠一样。所以这也便是为什么又不少的股民喜爱在股票配资公司进行股票配资操作
正规股票配资公司在线实盘交易靠谱吗分析,证券,投资者,增值,东方财富,平仓,短线操作,量化交易,现代投资,T+0,证券相关基金,风险,资金,策略,杠杆,系统,增值服务,风控
配资事务的鼓起首要仍是由于股票市场的需求巨大,所以催生出的配资公司十分多,而这么多大大小小的配资公司,实力和靠谱程度都有所不同,秉承店大有保证的理念
2026年初,随着A股市场交易机制进一步成熟、投资者风险意识普遍提升,股票配资行业已悄然完成从“野蛮生长”到“制度优先”的转型。过去以高杠杆、快开户为卖点的营销模式日渐式微
咱们说正规配资公司是需求咱们独具慧眼去进行辨另外。现在这儿公司其实主要有两种的经营办法一种便是在线下也便是说实体的公司,咱们需求到店面中去跟业务人员进行手续的处理。
经历快速扩张与监管加速完善后,股票配资正从“拼倍数”走向“拼制度”。对投资者而言,配资不再只是放大收益的工具,而是一种更考验风控、纪律与资金规划的资金管理方式。进入2026年
湖北2015-07-17(中国商业电讯)-- 当A股刚刚从暴跌行情走向好转,配资市场眼看就要再度活跃起来之时,却遭遇了政策寒流。
网上配资炒股新京报以文字、图片、视频等全媒体形式,为用户提供全天候热点新闻,涵盖突发新闻、时事、财经、娱乐、体育,以及评论、杂志和博客等,新京报网本着品质源于责任的的信念
来源:台海网台海网8月27日讯(导报记者 陈捷 曾艺轩 通讯员 思法/文杨希/漫画)股市上涨,出借资金配资,真能“躺赢”吗?近日,思明法院发布了这样一起案件



上证指数
深证成指
创业板指
| 股票名称 | 当前价格 | 涨跌幅 | 涨跌额 |
|---|
| 股票名称 | 当前价格 | 涨跌幅 | 涨跌额 |
|---|