在线配资是一家专注于股票、期货等金融市场的专业配资服务平台,致力于为投资者提供安全、便捷、灵活的杠杆资金支持。公司依托先进的风控体系与高效的交易系统,为客户提供多样化的配资方案,满足不同投资需求。 我们坚持合规运营,严格审核合作券商与资金渠道,确保交易透明、资金安全。平台操作简单高效,支持快速开户、实时到账,并提供专业客服与市场分析服务,帮助投资者把握市场机遇,实现稳健盈利。 在线配资——让您的投资更具潜力!
在严厉的监管打击之下,高杠杆配资表面上销声匿迹,但高杠杆股票配资江湖的暗流一直在涌动。配资公司具体做法是:首先,以自有资金作为劣后资金,通过成立产品向银行1:1融资;其次
文 任泽平团队随着市场创新高,近期牛市共识强烈,出现逼空行情。监管出手降温、降杠杆,要慢牛,不要疯牛。底部靠信仰,顶部靠理性。股市总是绝望中重生,争议中上涨,狂欢中崩盘。
7月8日,证监会集中曝光了258家非法从事场外配资的平台及其运营机构,提示投资者场外配资风险。证监会表示,场外配资平台均不具备证券业务经营资质,有的涉嫌从事非法证券业务活动
在A股监管环境持续趋严、信息披露要求与资金穿透监管不断强化的背景下,股票配资行业于2026年正式进入成熟分化与结构固化阶段。早期依赖“高杠杆...
从实际观察来看,配资行业的信息不对称正在被逐步打破。当下的投资者已不再满足于“能不能借钱”的表层功能,而是开始深入探究“钱借走之后,边界在哪...
专业配资炒股中国资本市场在持续深化改革与风险治理并行推进的背景下,股票配 资行业经历了多轮周期洗礼。从早期探索性存在,到集中整顿后的理性收缩,再到当...
股票是可以发财的地方,但潜在的风险也非常大,很多人当初风风火火进入股市,就试图通过股市来赚一笔横财,甚至希望通过股市来达到翻身。毕竟股市诱惑力很大,一个涨停就可以达到10%
在A股监管环境持续从严、信息披露与资金穿透要求进一步强化的背景下,股票配资行业在2026年已进入成熟的分化与稳固阶段。那些曾经以“高杠杆、低...
炒股,这件事情难不难?没有人会告诉你很简单,因为投资就有风险,盈利模式不是靠努力,而是选择。这个市场,永远只有10%的散户可以盈利,这是市场的客观规律。在股市越是有用的东西
从近年的市场运行情况来看,股票杠杆服务领域长期存在的信息不对称问题正在逐步缓解。投资者的关注重点,也正从早期“是否能够获得资金支持”,转向更...
按下葫芦浮起瓢,监管层虽然叫停了券商股票配资业务,却让没有监管的互联网股票配资火热起来。门槛低、审核松、杠杆高,互联网股票配资远远优于券商配资的模式让不少配资人深陷其中。
老张怎么也没想到,自己的炒股之路会走得如此艰难。今年8月1号,怀揣着对财富增值的美好憧憬,他咬咬牙,把三十万积蓄一股脑儿投入了股市。他心里想着,哪怕年化收益率能达到20%
咱炒股的朋友凑一块儿,十有八九得吐槽两句:“这钱赚得比上班还累,要么套得死死的,要么刚涨点就慌着跑,白忙活一场! ”我自己炒股头三年也这样——追热点买AI
虽然股指出现微调,沪指、深指分别下跌0.67%和0.48%,只有创业板指上涨0.69%,但是,成交量仍然突破万亿。
日前,《证券日报》记者通过了解到,配资公司对配资方式和对象有所“升级”。不仅对股票和期货配资加大了推广力度,在两融业务和私募产品发行中,也有逐渐渗透之势。
近些年,A股指数始终在3000点至3500点的箱体内波动。而在二级市场的散户们大多数都处于亏损状态之中。资料显示:2024年全年总市值减少26.94万亿元,按3.65亿股民计算
不久前股市向好,很多股民跃跃欲试,场外配资重新抬头。公安部5月10日举行新闻发布会,通报打击和防范非法集资等涉众型经济犯罪活动情况,现场发布的典型案例中
今年1月19日基金业协会发布公告称,部分私募基金管理人涉嫌通过网络平台从事违法证券业务,个别证券期货
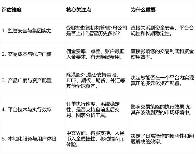
十大正规股票配资平台中包括了哪些?在投资领域,并不存在所谓的十大可靠配资平台,这类声称的排行榜往往缺乏可信度。网络上广泛宣传的很多平台实际上运营着虚拟交易盘,这



上证指数
深证成指
创业板指
| 股票名称 | 当前价格 | 涨跌幅 | 涨跌额 |
|---|
| 股票名称 | 当前价格 | 涨跌幅 | 涨跌额 |
|---|