![]()
<在线配资>金融市场杠杆投资指南:理解股票杠杆效应及合理运用建议在线配资>
理解与实践指南
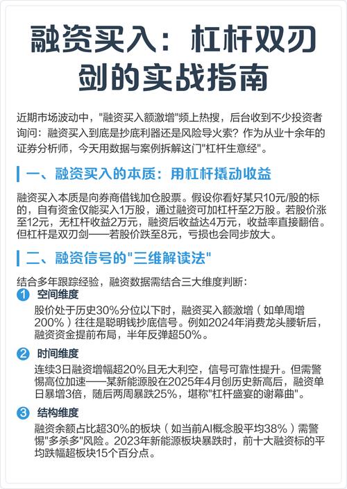
在金融市场中,投资者经常通过使用杠杆来增加其投资组合的价值,杠杆投资是一种高风险、高回报的投资策略,它允许投资者以较少的初始资金获得更多的投资机会,由于杠杆的放大效应,也增加了投资者面临潜在亏损的风险,本文将深入探讨如何合理使用杠杆投资股票,并提供一些建议和注意事项。
什么是杠杆?
杠杆是一种金融工具,它可以用来扩大现有资产或投资的规模,在股票市场中,杠杆通常表现为借入的资金,使得投资者能够购买更多的股票份额,从而实现更高的收益潜力,这种机制使投资者能够在不增加自身资本的情况下,以更少的钱获取更大的投资回报。
股票市场的杠杆效应
股票市场的杠杆效应主要体现在以下几个方面:
如何利用杠杆进行股票投资
![]()
要充分利用杠杆投资股票,投资者需要遵循以下步骤:
选择合适的指数基金或ETFs
指数基金(如标普500指数基金)提供了较低的费用和较低的管理成本,同时具有分散化的投资组合,可以有效降低风险。
了解自己的财务状况
![]()
在开始任何杠杆交易之前,务必评估自身的财务能力,确保有足够的资本来覆盖可能的损失,并考虑是否愿意承担更高的风险。
研究和分析市场趋势
对于任何类型的杠杆投资,都应仔细研究和分析市场趋势,了解哪些行业或公司表现良好以及为何,可以帮助你做出明智的投资决策。
设定止损点
![]()
设置合理的止损点至关重要,一旦股价跌破某个水平,你可以立即平仓,避免进一步的损失。
定期审视投资组合
频繁地审视你的投资组合,并根据市场变化调整策略,及时修正错误的仓位设置,有助于保持投资的有效性和安全性。
咨询专业人士
如果你是新手,或者希望了解更多关于杠杆投资的知识,不妨寻求专业的财务顾问的帮助,他们可以为你提供个性化的建议,帮助你制定适合个人情况的策略。
注意事项
尽管杠杆投资股票有巨大的潜力,但也伴随着显著的风险股票什么是杠杆,投资者应该注意以下几点:
通过以上步骤和注意事项,您可以有效地利用杠杆投资股票,同时保持稳健的投资策略金融市场杠杆投资指南:理解股票杠杆效应及合理运用建议,任何投资都应该谨慎对待,尤其是在面对如此高风险的市场环境时,只有充分了解自己的能力和市场动态,才能最大限度地发挥杠杆的优势,同时也确保安全退出。
文章为作者独立观点,不代表在线配资观点