![]()
<在线配资>股市投资热潮下警惕!揭秘冒用配资公司名义的诈骗陷阱在线配资>
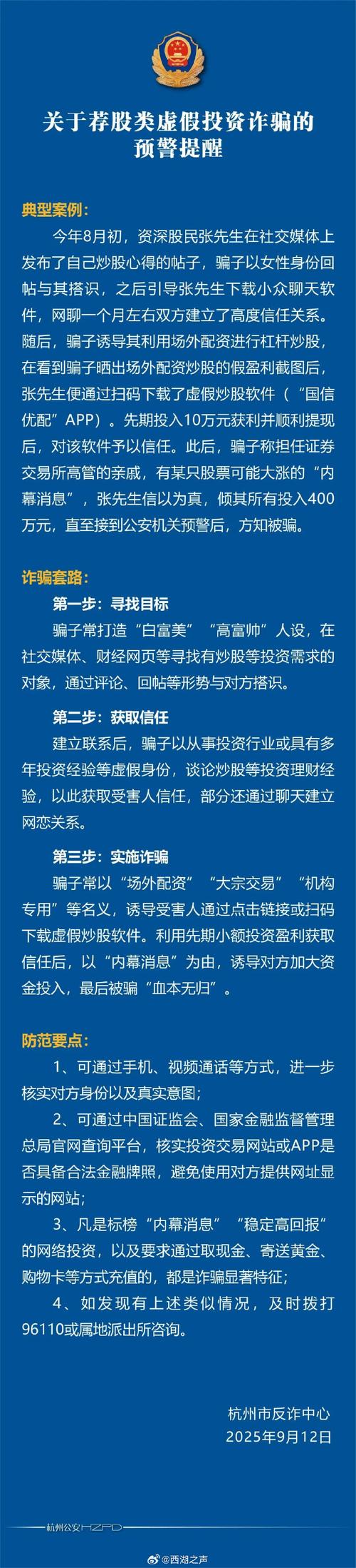
信网5月26日讯 在股市投资热潮中,投资者需警惕披着 “正规外衣” 的新型诈骗陷阱。近日,青岛股民王先生向信网(热线0532-)反映,自己接到了一个自称 “苍原投资”工作人员的陌生来电,不仅出示所谓的公司资质证明,还以“低门槛、高杠杆、零抵押”吸引他参与场外配资。经核实,苍原投资有限责任公司虽真实存在,但该公司表示从未开展场外配资业务,“应该是有人冒用我们公司的名义实施违法活动。”苍原投资有限责任公司的工作人员表示。
伪造资质及话术诱惑打造 “正规” 假象
据王先生描述,电话那头的“业务员”自称为苍原投资的工作人员,随后以“最近股市行情横盘震荡,帮客户扩大炒股收益,平台放开了免息配资的内部活动”为由向王先生推荐场外配资业务。
为增强可信度,这名业务员通过微信发送了一份 “苍原资本资质文件”,其中包含苍原投资有限责任公司的营业执照、金融许可证、私募投资基金管理人登记证明等材料,甚至附有公司地址及公司法定代表人信息。
“对方说公司是专业做股票配资的,实盘交易,在证监会备案,是正规平台,我查询了下,苍原投资是国有企业,但我作为老股民,我知道场外配资肯定是不合法的,所以有了些怀疑。”信网看到股市投资热潮下警惕!揭秘冒用配资公司名义的诈骗陷阱,这份资质文件下还展示了“配资优点”:首月免息、穿仓免责、提现 T+0 到账,甚至能操作创业板和科创板。
![]()
王先生回忆,这名客服人员重点强调 “配资杠杆最大可放大到10倍自由选,前三个月免息体验,不收取利息。三个月后继续合作,月息千分之六,1万元,月利息仅60元。”
信网注意到,这份资质文件下,宣称该公司有 “专业分析团队” 提供荐股服务,并发送了一张详细的 “利息表”,显示按月配资最高利率仅0.6%,低于市场正常融资成本。
随后,信网拨打了资质文件内预留的“苍原投资”400电话,接电客服人员表示该公司自2018年就一直在做场外配资。当信网询问该公司是否是上海的苍原投资有限责任公司,客服人员明确表达了肯定,“有事情联系加你的业务经理就行。”
不过,在王先生添加业务经理企业微信后发现配资公司,企业微信认证的公司主体并不是苍原投资有限责任公司,而是一家叫上海惠沐凌达网络科技有限公司。王先生据此也向客服人员发出了疑问,但客服人员表示,这两家公司是一家公司。据企查查显示,这家公司成立于2024年5月,经营范围涵盖技术服务、技术开发、技术咨询、技术交流、技术转让、技术推广;广告发布;广告设计、代理;软件开发;网络技术服务;会议及展览服务;信息技术咨询服务等行业。信网从企查查发现,上海惠沐凌达网络科技有限公司除了注册地与苍原投资有限责任公司都在上海外,两家公司并无关联业务。
而这一点,也让王先生更加坚定了对这个陌生来电的怀疑。“我可能遇到了‘李鬼’投资公司。”
![]()
![]()
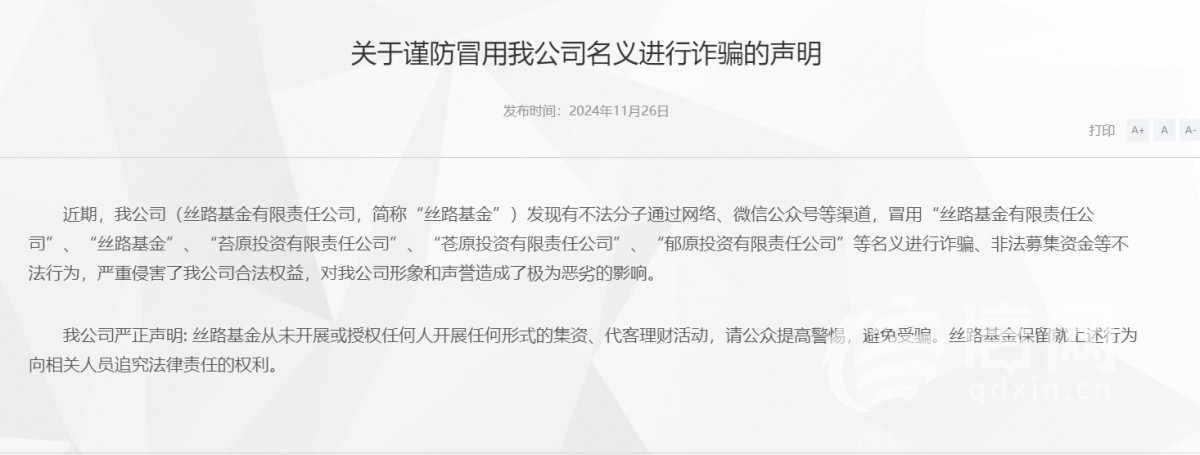
丝路基金官网首页,“关于谨防冒用我公司名义进行诈骗的声明”。(来源:丝路基金官网)
真“苍原投资”否认有场外配资业务
信网了解到,国家对场外配资有严格规定,依据《中华人民共和国证券法》,设立证券公司须经国务院证券监督管理机构审查批准,未经许可,任何单位和个人不得经营证券业务,证券公司为客户提供融资融券服务,也需按规定经国务院证券监督管理机构批准。这意味着场外配资公司若未获相应许可开展配资业务,属于违法经营。
那么苍原投资有限责任公司是否真的有场外配资业务?信网从企查查上了解到,苍原投资有限责任公司成立于2018年,其经营范围涵盖股权投资、投资管理、资产管理、创业投资、实业投资。由丝路基金有限责任公司(以下简称:丝路基金)全资控股,属于国有企业。值得一提的是,企查查上该公司预留的电话,与电话那头自称为苍原投资“业务员”提供的资质文件电话并不同。
随后,信网拨打了苍原投资有限责任公司在企查查的电话,公司的一名财务人员表示,公司并没有场外配资业务,“此前我们也接到过类似的投诉,但实际上都是冒充的公司,为此公司在丝路基金的官网上还发过防诈骗的声明公告。建议大家遇到相关情况,立即向公安机关报警。”
文章为作者独立观点,不代表在线配资观点